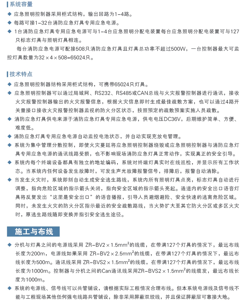
010 - 88125588

北京航天常興科技發展股份有限公司
地址:北京市大興區金星路 30 號
郵編:102600
郵箱:htcx@htcxcloud.com
電話:010-88125588
010-88121515
010-69297973
傳真:010-88125588? 轉 833
售前:010-88121515 轉 828
售后:010-88125588 轉 808
詢價:010-88125588 轉 834
電氣安全服務專線:400-968-0119
智能消防應急疏散指示系統
第一節 智能消防應急照明和疏散指示系統簡介
智能消防應急照明和疏散指示系統,應用于大型建筑內的火災應急照明及疏散指示。火災發生時,疏散照明指示系統根據控制器指令,對危險地域的燈具指示自動進行調整,提供一條清晰的最佳逃生指示通道,為人員的有效疏散和消防作業提供照明指示,以確保建筑物內人員的生命安全。

設備融合多項先進技術,并按照國標的規格要求進行設計。系統集中了多款消防應急照明燈具、消防應急標志燈具、集中供電電源及控制器等設備,是大容量的智能型應急疏散指示系統。系統可廣泛應用于工業與民用建筑,如工廠、機場、地鐵、學校、醫院、商場、賓館、劇院、展廳、辦公樓等各種人員密集場所的火災應急照明和疏散指示。
第二節 系統組成
系統產品由應急照明控制器、消防應急燈具專用應急電源、應急照明分配電裝置、消防應急照明、消防應急標志燈具四部分組成。照明燈具指示系統有壁掛式、吸頂式、嵌頂式等,標志燈具指示系統有壁掛式、吊掛式、嵌墻式、嵌地式等組成。

小型的消防應急照明和疏散指示基礎系統使用一臺消防應急燈具專用應急電源,一臺集中電源可帶1-4臺應急照明分配電裝置。一臺集中電源經應急照明分配電裝置最多可帶508臺標志燈具或照明燈具,且燈具總功率不超過500W.

對于大型建筑或者群樓組成的超大建筑,在不同的區域可以設置多個消防應急燈具專用應急電源,一個區域使用一臺消防應急燈具專用應急電源,集中電源與1-4臺應急照明分配電裝置及所帶燈具構成一個子系統。多個子系統與應急照明控制器構成消防應急照明和疏散指示系統。平時,系統自動指示行走方向并自動檢測燈具、集中電源等的故障情況,如有故障,故障信號上傳至應急照明控制器,在應急狀態下,應急照明控制器根據火災報警系統的報警信號結合預定應急疏散預案,計算出最佳疏散路線,并將控制器指令發往各個消防應急燈具專用應急電源及相關燈具,使其做出相應的變化,如點亮應急照明燈具、轉換標志燈具指示方向等。消防應急照明和疏散指示系統如下圖所示:
.jpg)
大型建筑智能消防應急照明和疏散指示系統組成圖
第三節 應急標志燈具類產品
.jpg)
● 應急標志燈具產品規格型號表示方法
.jpg)
■ 吊掛型玻璃面板標志燈具
.jpg)
■ 吊掛型鋁合金面板標志燈具
.jpg)
■ 壁掛型鋁合金面板標志燈具
.jpg)
■ 嵌地式圓型標志燈具
.jpg)
■ 嵌地式矩形標志燈具
.jpg)
■嵌墻型鋁合金標志燈具
.jpg)
■ 應急標志類燈具匯總表
.jpg)
第四節 應急照明燈具類產品
■ 吸、嵌頂式應急照明燈具

.jpg)
● 應急照明類燈具規格型號表示方法
.jpg)
■ 雙頭式應急照明燈具
.jpg)
第五節 應急照明分配電裝置
● AC-FP-36V/36V應急照明分配電裝置
.jpg)
● 應急照明分配電裝置規格型號表示方法
.jpg)
■ 外型尺寸及功能
.jpg)
■ 內部接線圖
.jpg)
● AC-FP-36V-1.3KVA-D應急照明分配電裝置
.jpg)
第六節 消防應急燈具專用應急電源
● AC-D-0.5KVA/1KVA消防應急燈具專用電源
.jpg)
AC-D-0.5KVA/1KVA應急電源
■ 消防應急燈具專用應急電源規格型號表示方法
.jpg)
■ AC-D-0.5KVA/1KVA消防應急燈具專用電源外型尺寸、功能及內部接線圖
.jpg)
● AC-D-2KVA消防應急燈具專用電源
.jpg)
● AC-D-3KVA消防應急燈具專用電源
.jpg)
● AC-D-5KVA消防應急燈具專用電源
.jpg)
● AC-D-8KVA消防應急燈具專用電源
.jpg)
第七節 AC-C-1000-G應急照明控制器
.jpg)
■ 應急照明控制器規格型號表示方法
.jpg)
■ AC-C-1000-G應急照明控制器外形尺寸及功能
.jpg)
第八節 智能疏散指示系統技術說明

第九節 產品型號代碼
.jpg)
C.3 智能消防應急照明和疏散指示系統平面圖
.jpg)
C.4 智能消防應急照明和疏散指示系統說明圖

C.5 智能消防應急照明和疏散指示系統設計圖形符號

微信
抖音